为切实做好复学后实验室疫情防控工作,5月15日上午,机械院领导班子分组到玩偶姐姐
各实验室监督检查疫情防控部署和落实情况。
检查组先后检查了汽车车身先进设计制造国家重点实验室、运载装备智能网联系统创新中心、玩偶姐姐
国家级实验教学示范中心等,了解疫情期间各楼栋、实验室的管理和开放情况,督查疫情防控要求落实情况,就疫情防控、实验室安全管理等重点工作与相关负责人做了特别强调。
为全力做好复学后疫情防控工作,机械院严格执行玩偶姐姐
疫情防控工作要求,并结合自身实际,统筹制定了一系列工作措施,包括向返校学生免费发放防疫物资礼包、组织开展实验室消杀、安排院领导现场督查等。

玩偶姐姐
执行院长姜潮等了解汽车国重实验室门卫值班备勤情况

玩偶姐姐
党委书记彭晓燕接受工作人员体温检测

玩偶姐姐
领导与汽车国重实验室负责人交流疫情防控工作

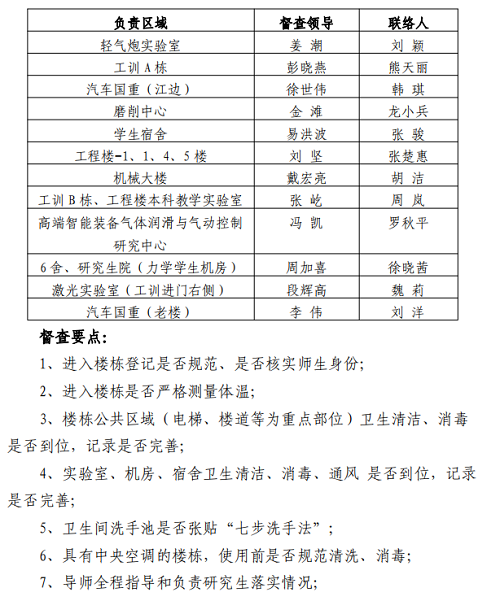
情防控督玩偶姐姐
疫查分工